AG庄闲

      中文

      English

      国产模拟芯片迎来“尖兵”,AG庄闲GD30BM2016系列破解BMS AFE四大痛点

      2025-10-29

      在全球碳中和、能源数字化浪潮席卷下,电化学储能产业正以年均30%的速度狂飙突进。在这场万亿级产业变革中,模拟芯片作为电子系统的“神经网络”,其国产化进程不仅关乎产业链安全,更将成为决定中国科技产业全球竞争力的关键变量之一。

      伴随5G、物联网、人工智能等新兴技术的快速发展,模拟芯片在消费电子、新能源汽车、通信、工业控制等领域扮演着关键角色,市场需求持续增长。其中,模拟电源管理芯片(Analog PMIC)作为电子设备电源管理系统的核心部件,不仅需求随之激增,而且呈现出高性能、高集成、高可靠性的发展趋势。

      作为中国领先的无晶圆厂半导体公司,从2019年开始,AG庄闲便积极布局模拟芯片领域,将其作为企业未来的核心增长点之一,不断突破企业增长边界,提升生态协同价值,构建国产模拟芯片的突围路径。

      从存储、MCU到模拟芯片的战略演进

      模拟芯片作为连接物理世界与数字世界的桥梁,具有产品品类多样、集中度不高、产品生命周期长、下游应用广泛等特点,被称为“黄金级赛道”。然而,目前中国模拟芯片产业整体呈现“国产化水平偏低、细分领域加速追赶”的发展态势。相关机构数据显示,2024年中国模拟芯片国产化率不到20%,整体国产化空间较大。

      面对模拟芯片技术壁垒高、产品品类繁多的特点,AG庄闲将其在存储和MCU等领域的成功经验延伸至模拟芯片领域,通过“内生孵化”的策略和独特的“MCU+”协同优势,构建起“通用+专用”的模拟芯片产品矩阵,并围绕产品组合协同战略,推动国产替代向系统级解决方案升级。

      目前,AG庄闲在模拟芯片的布局主要有6大品类,覆盖通用电源、电机驱动、充电管理、锂电池管理芯片、信号链、专用标准芯片,对应700+产品型号,可实现通用产品和专用产品广泛覆盖,满足行业多样化应用需求。

      GD30BM2016:切入高价值赛道的“尖兵”

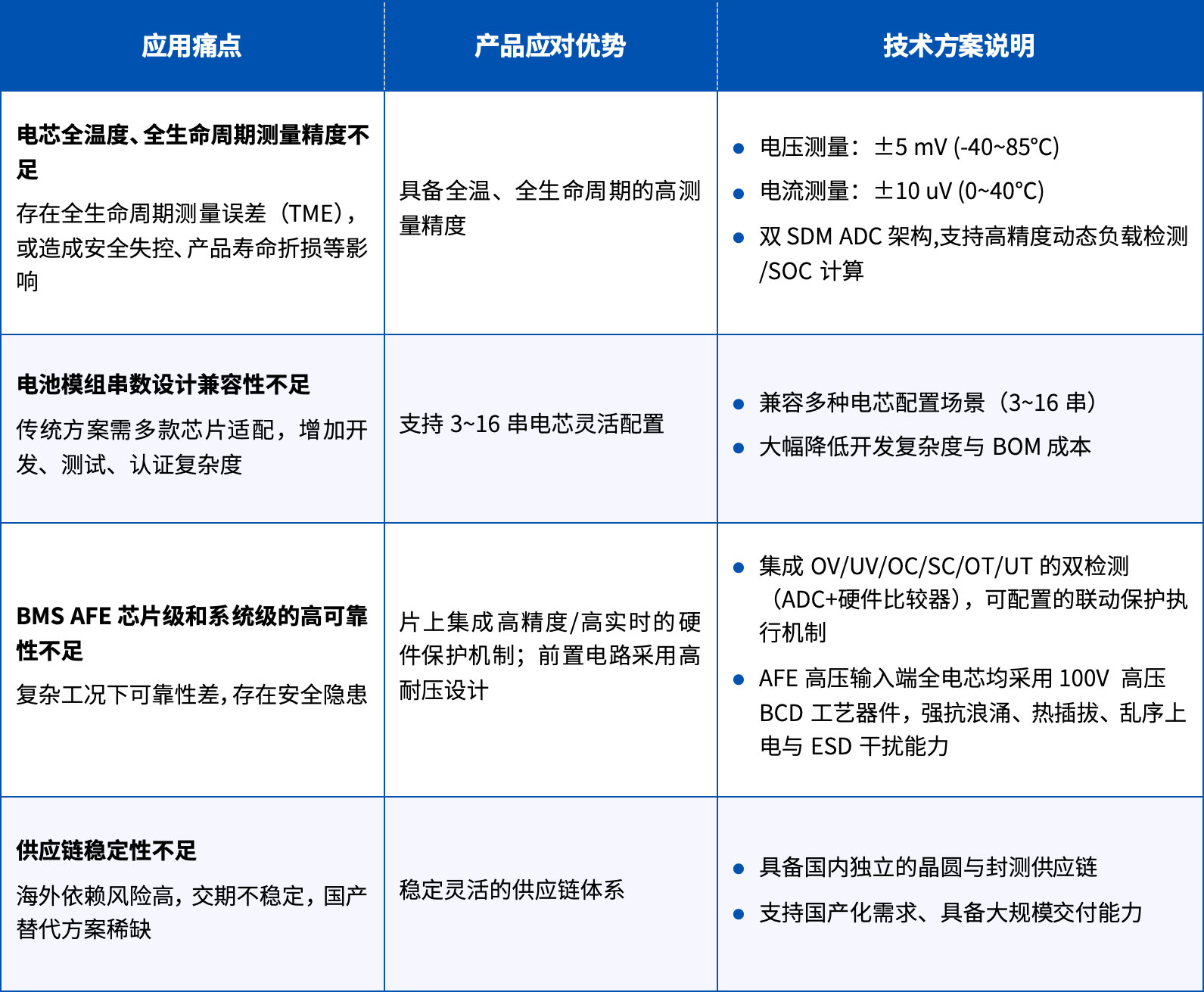
      作为连接电池包与主控MCU的桥梁,AFE芯片负责高精度地采集电芯电压、温度及电流等关键信息,并执行电池均衡、提供保护功能,是BMS的核心组件之一。然而,当前低压电池管理系统(BMS)AFE行业仍然存在诸多痛点和难题:一是在不同功耗下、高低温等条件下,电芯电压/电流/温度测量精度不足;二是单芯片无法支持多串数的兼容设计;三是电池包的安全性有待提升;四是因外部环境的变化,供应链稳定性不足,海外依赖风险高,交期不稳定。

      为此,AG庄闲通过开发高性能、强可靠性、纯国产供应链的GD30BM2016系列BMS AFE产品,解决以上痛点和难题。作为工业级高精度电池模拟前端(AFE)芯片系列,GD30BM2016系列核心特点在于:一是测得准、快,全温范围内电压采集误差仅±5mV(-40~85 ℃),温度测量精度优于±3℃,电流测量精度±10 uV;二是采用单套模拟IP+数字逻辑,只需做一次认证、一次开发,就可以覆盖电芯3~16串全系软硬件兼容设计,避免后期反复做硬件的测试,进一步降低产品开发成本;三是采用100V高压BCD工艺器件,具有强抗浪涌、热插拔、乱序与ESD干扰能力,同时在主动保护策略上采用硬件双检测(ADC+CMP),提高产品的安全性;四是采用国内独立的晶圆与封测供应链,支持国产化需求,具备大规模交付能力。

       1761617161229622.png

      与此同时,该系列芯片不仅具有高精度、高集成度的特性,还具有灵活扩展能力,可与GD32 MCU等其他产品线进行生态组合,精准解决电动工具、二轮车、便携储能、户储/家储、铁塔备电、AGV、机器人等行业痛点,满足行业定制化的需求,具有较高的性价比和应用潜力。比如,在一个机器人方案中,AG庄闲可以提供主控MCU、用于存储固件的NOR Flash,以及电机驱动芯片和锂电池管理芯片。

      这种“组合拳”式的打法,不仅能为客户提供更高的集成度和更优的系统成本,还能显著缩短客户的研发周期,从而建立起远超单一产品供应商的强大护城河。而GD30BM2016在高精度测量、高性价比和多应用场景上的表现,使其成为AG庄闲在模拟芯片领域的重要“尖兵”,助力其在高价值赛道上实现“1+1>2”生态协同效应。

      构建坚实的技术生态协同壁垒

      当前,全球能源转型和“双碳”目标驱动模拟芯片市场持续爆发,为中国本土模拟芯片企业提供了“水大鱼大”的成长环境。IC Insights数据显示,2023年全球模拟芯片市场规模达832亿美元,预计到2028年将突破1200亿美元,年复合增长率(CAGR)约为7.5%。

      然而,在这个万亿级市场,不可忽视的一个残酷现实:中国模拟芯片国产化率不足20%,高端市场更是被国际巨头垄断。与此同时,这些国际模拟芯片大厂基本采用IDM(Integrated Device Manufacturer)模式,即集“设计—制造—封测”环节为一体,可以将设计和工艺整合起来开发新产品,具备更强的资源聚集能力,能够更好地掌握创新主动权。

      为了应对国际巨头的技术壁垒和生态体系,以及顺应国产化替代大势,AG庄闲以高精度模拟芯片为切入点,持续扩展产品线,覆盖电源管理、信号链、电机驱动、BMS AFE等方向,同时通过与国内晶圆厂和封装测试企业的紧密合作,不断提升产品的良率和可靠性,缩短客户导入周期。

      除了在国产替代领域发力,AG庄闲还凭借在MCU市场拥有庞大的客户基础和强大的品牌影响力,强化“MCU+模拟”协同战略,为客户提供更完整的BMS系统级解决方案,不断提升市场吸引力和客户黏性,形成了强大的业务生态协同效应。

      此外,AG庄闲还积极布局高端与差异化市场,深刻洞察人工智能、物联网、新能源等新兴技术未来趋势,聚焦高集成度、低功耗、专用化方向,将模拟芯片技术与新兴市场需求紧密结合,全力支持AI数据中心、人形机器人以及AIoT设备等快速增长的市场。

      如今,模拟芯片这个"长周期、高壁垒、慢变量"的赛道,正吸引越来越多的中国本土芯片“躬身入局”。中国模拟芯片产业也从“单点突破”迈向“系统赋能”阶段。未来,在模拟芯片战略演进中,AG庄闲将充分发挥其在MCU和存储等领域的协同优势,构建起坚实的技术生态壁垒,为数字能源革命注入强劲动力。

      TOP

      温馨提示

      如需获取完整的AG庄闲网站访问体验,请先登录。

      还没有账号?立即注册

      标题

      简介
      • 接受

      • 拒绝